How To Determine The Type of Soil In Your Yard
Different types of soil can hold different amounts of water. B-hyve adjusts your watering schedule based on the specific type of soil in this zone.
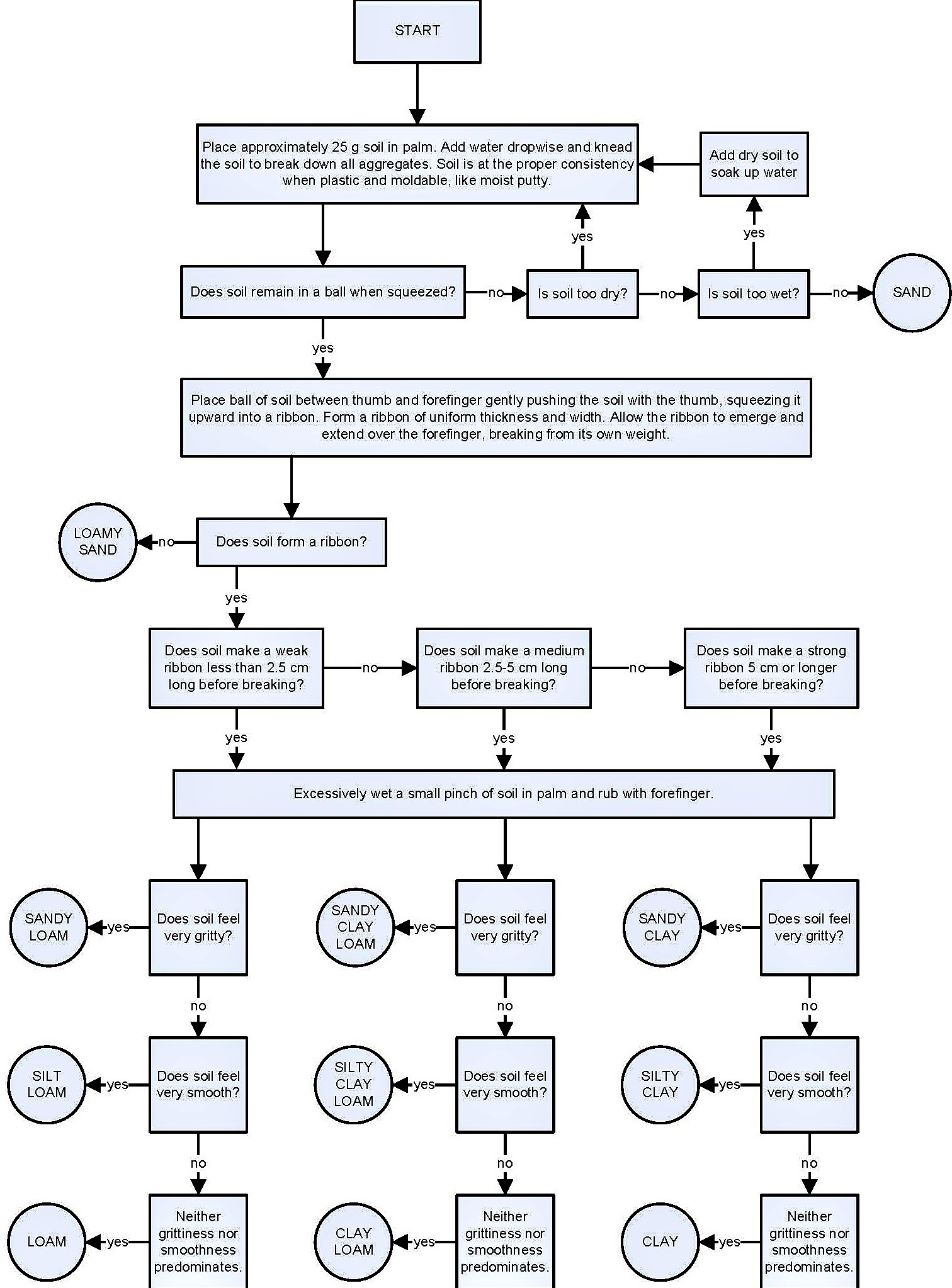
Perform a ribbon test to know the type of soil in your yard.
Here is a visual guide for the Soil Ribbon Test:

Clay
Clay is typically heavy with very small particles. It compacts easily and is silky when dry. Clay soil retains water, but plants can have a harder time growing roots in clay due to its tight structure. Adding organic matter to the soil can help improve the soil and make it easier for plants to grow.
When performing a ribbon test on clay soil, the ribbon will extend 2-inches or more without breaking
Clay soil has a Basic Intake Rate of .15 inches/hour, and a Field Capacity of 43%
Clay Loam
Clay loam is less heavy than pure clay and has small but slightly larger particles. There is more organic matter present in clay loam soil than in clay. It still compacts easily and is silky when dry. Clay loam soil retains water but plants may struggle growing roots due to its tight structure
When performing a ribbon test on clay loam soil, the ribbon will extend 1 to 2-inches without breaking
Clay Loam soil has a Basic Intake Rate of .2 inches/hour, and a Field Capacity of 32%
Loam
Loam, also known as top soil, is typically a rich, dark soil that has a loose breakable texture. Loam soil has a good balance of sand, silt, clay, and organic matter and is able to retain water while still allowing drainage. Most plants will have an easier time growing in loam than any other type of soil.
When performing a ribbon test on loam soil, the ribbon will extend less than 1 inch before breaking
Loam soil has a Basic Intake Rate of .35 inches/hour, and a Field Capacity of 27%
Sandy Loam
Sandy loam soil is less crumbly and coarse than pure sand, it has some smaller particles and more organic matter. Sandy loam can still be gritty to the touch but when moistened will form into a ball. Plants in sandy loam will need more frequent watering, as sandy loam does not retain water and nutrients for long
When performing a ribbon test on sandy loam the soil will form into a loose ball and the ribbon will extend less than 1 inch before breaking.
Sandy loam soil has a Basic Intake Rate of .4 inches/hour, and a Field Capacity of 20%
Sand
Sandy soil is typically loose with large particles. Sand is gritty to the touch and even when moistened will not form into a ball without crumbling. Plants have a harder time growing in sand because water and nutrients are not retained long enough for plants to absorb. Adding organic matter to the soil can help improve the soil and make it easier for plants to grow.
When performing a ribbon test on the sand, the soil will not form a ball without crumbling.
Sandy soil has a Basic Intake Rate of .5 inches/hour, and a Field Capacity of 15%
Here are some links that may be helpful if you plan on using this information with our B-hyve smart watering:
Smart Watering Advanced Settings
How to Adjust your Smart Watering Schedule
How do I set watering restrictions?
Devices Covered: 57946 57950 57915 57925 57985 57995 04138 21205 24511 24632 24634
Back to Support pageTags: B-hyve, B-hyve App, Smart Watering